Product Summary
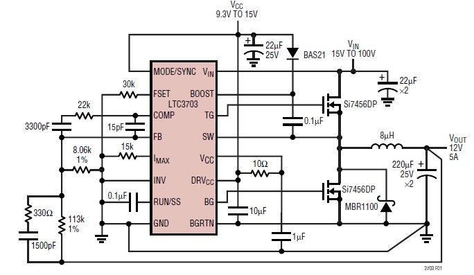
The LTC3703IGN#PBF is a synchronous step-down switching regulator controller that can directly step down voltages from up to 100V, making it ideal for telecom and automotive applications. The LTC3703IGN#PBF drives external N-channel MOSFETs using a constant frequency (up to 600kHz), voltage mode architecture. The applications of the LTC3703IGN#PBF include: (1)48V Telecom and Base Station Power Supplies; (2)Networking Equipment, Servers; (3)Automotive and Industrial Control.
Parametrics
LTC3703IGN#PBF absolute maximum ratings: (1)Supply Voltages VCC, DRVCC: –0.3V to 15V; (DRVCC – BGRTN), (BOOST – SW): –0.3V to 15V; BOOST: –0.3V to 115V; BGRTN: –5V to 0V; (2)VIN Voltage: –0.3V to 100V; (3)SW Voltage: –1V to 100V; (4)Run/SS Voltage: –0.3V to 5V; (5)MODE/SYNC, INV Voltages: –0.3V to 15V; (6)fSET, FB, IMAX Voltages: –0.3V to 3V; (7)Peak Output Current <10μs BG,TG: 5A; (8)Operating Temperature Range: –40℃ to 85℃; (9)Junction Temperature: 125℃; (10)Storage Temperature Range: –65℃ to 150℃; (11)Lead Temperature (Soldering, 10 sec.): 300℃.
Features
LTC3703IGN#PBF features: (1)High Voltage Operation: Up to 100V; (2)Large 1Ω Gate Drivers; (3)No Current Sense Resistor Required; (4)Step-Up or Step-Down DC/DC Converter; (5)Dual N-Channel MOSFET Synchronous Drive; (6)Excellent Transient Response and DC Line Regulation; (7)Programmable Constant Frequency: 100kHz to 600kHz; (8)±1% Reference Accuracy; (9)Synchronizable up to 600kHz; (10)Selectable Pulse Skip Mode Operation; (11)Low Shutdown Current: 50μA Typ; (12)Programmable Current Limit; (13)Undervoltage Lockout; (14)Programmable Soft-Start; (15)16-Pin Narrow SSOP and 28-Pin SSOP Packages.
Diagrams

| Image | Part No | Mfg | Description | ![]() |
Pricing (USD) |
Quantity | ||||||||||
|---|---|---|---|---|---|---|---|---|---|---|---|---|---|---|---|---|
![]() |
![]() LTC3703IGN#PBF |
![]() |
![]() IC REG CTRLR BST PWM VM 16-SSOP |
![]() Data Sheet |
![]()
|
|
||||||||||
| Image | Part No | Mfg | Description | ![]() |
Pricing (USD) |
Quantity | ||||||||||
![]() |
![]() LTC3025 |
![]() Other |
![]() |
![]() Data Sheet |
![]() Negotiable |
|
||||||||||
![]() |
![]() LTC3025EDC#TR |
![]() |
![]() IC REG LDO ADJ .3A 6DFN |
![]() Data Sheet |
![]()
|
|
||||||||||
![]() |
![]() LTC3025EDC#TRM |
![]() |
![]() IC REG LDO ADJ .3A 6DFN |
![]() Data Sheet |
![]()
|
|
||||||||||
![]() |
![]() LTC3025EDC#TRMPBF |
![]() |
![]() IC REG LDO ADJ .3A 6DFN |
![]() Data Sheet |
![]()
|
|
||||||||||
![]() |
![]() LTC3025EDC#TRPBF |
![]() |
![]() IC REG LDO ADJ .3A 6DFN |
![]() Data Sheet |
![]()
|
|
||||||||||
![]() |
![]() LTC3025EDC-1#TRMPBF |
![]() |
![]() IC REG LDO ADJ .5A 6DFN |
![]() Data Sheet |
![]()
|
|
||||||||||
(Hong Kong)











