Product Summary
The C1608X5R0J106MTJ00N is a simple power solution using ldo.
Parametrics
C1608X5R0J106MTJ00N absolute maximum ratings: (1)VOUT Range: 0.8 V to 3.6 V; (2)2% Accuracy Over Line/Load/Temperature; (3)Programmable Soft-Start Provides Linear Voltage Startup; (4)Stable with Any Output Capacitor ≧2.2 mF; (5)Low Noise: 30 mV typical (100 Hz to 100 kHz).
Features
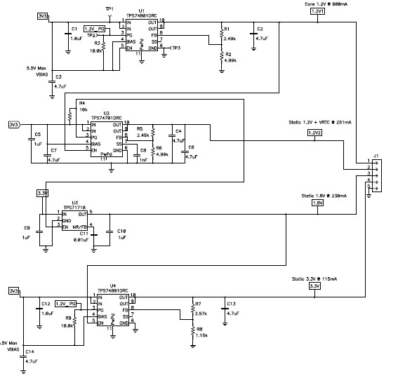
C1608X5R0J106MTJ00N features : (1)INPUT VOLTAGE: ~3.3 V;Simple (no DVFS); (2)COMBINE RTC AND STATIC 1.2; (3)Core 1.2 V at 600 mA: TPS74801; (4)Static 1.2 V + VRTC at 251 mA: TPS74701; (5)Static 1.8 V at 230 mA: TPS71718; (6)Static 3.3 V at 115 mA: TPS74801.
Diagrams

![]() |
![]() C1600 |
![]() Fluke |
![]() Test Accessories - Other METER GEAR BOX |
![]() Data Sheet |
![]() Negotiable |
|
||||||
![]() |
![]() C1602.41.01 |
![]() |
![]() CABLE 2COND 16AWG MIC BRAIDSHLD |
![]() Data Sheet |
![]()
|
|
||||||
![]() |
![]() C1602-100 |
![]() |
![]() MIC CABLE SHLD 2COND 16AWG |
![]() Data Sheet |
![]() Negotiable |
|
||||||
![]() |
![]() C1603.18.01 |
![]() |
![]() 3C/16 CAROLPRENE CONTROL CBL |
![]() Data Sheet |
![]()
|
|
||||||
![]() |
![]() C1603.41.01 |
![]() |
![]() CABLE 3COND 16AWG SHIELDED |
![]() Data Sheet |
![]()
|
|
||||||
![]() |
![]() C1604.38.01 |
![]() |
![]() 4C/16 CAROLPRENE CONTROL CBL |
![]() Data Sheet |
![]()
|
|
||||||
(Hong Kong)









